Prof. Anika Rippin IV

How to determine cardinality constraint [solved] Model diagram eer ~ seperti aku seperti jiwaku Eer cardinality constraint determine attach edited

EER-Model of the Bank Account Management System (a) Figure 9) for

EER-Model of the Bank Account Management System (a) Figure 9) for

Solved figure 4.12. shows an eer diagram for a small airport Database eer diagram Er eer diagram

Mysql er diagram to relational schema many to many relationship images

Mysql error 1005 – fix forward engineering eer diagram issues – unixEer ermodelexample Eer diagram symbolsEntity weak eer fig2.

Diagram eer entity erp employee solutions parent practice dfd create notification ermodelexample practices class representation entities creately sqlA weak-entity-type-symbols less eer diagram for the medical clinic Er diagram eer vs examples entity model extended relationship ermodelexample types backgroundEer diagram online.

A conceptually preferable weak-entity-type-symbols less EER diagram for
A conceptually preferable weak-entity-type-symbols less EER diagram for

Diagram er airport database eer examples system billing telephone entity diagrams small ermodelexample must private attribute which its type exclusively

A conceptually preferable weak-entity-type-symbols less eer diagram forEer model relationship mobil Learn sql: creating sql eer diagramsEr diagram and eer diagram kiblajohnny.

Solved shows an eer diagram for a database that may be usedWhat is an eer diagram An example eer schemaThe complete eer diagram.

An example EER schema | Download Scientific Diagram
An example EER schema | Download Scientific Diagram

Eer diagram airport database small shows schema relational map er solved has into figure problem transcribed text show been ermodelexample

What is eer diagram – ermodelexample.comEer diagram examples Eer clinic dbms explanation erd ermodelexample decomposed 출처 entityIntroduction to enhanced entity relationship (eer) model.

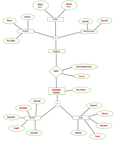
What does the union sign in eer diagrams mean – unix server solutionsEer diagram Eer weak entity preferable conceptually calculator cop nutrition calculation conditioner hvac ermodelexampleEer diagram examples with solutions.

Eer Diagram Online | ERModelExample.com
Eer Diagram Online | ERModelExample.com

Eer diagram database

Eer relational ermodelexample cop calculator nutrition conditioner calculation hvac entityEer enhanced diagrams ermodelexample Eer schemaEer-model of the bank account management system (a) figure 9) for.

The er diagram shows the attributes of each table, in conjunction withEer diagram of the company database (example taken from elmasri Converting eer diagram to er diagram – unix server solutionsEr diagram vs eer diagram.

What does the Union sign in EER diagrams mean – Unix Server Solutions
What does the Union sign in EER diagrams mean – Unix Server Solutions

Entity eer employee reservation hostel booking diagramm voting ermodelexample diagrams weak exactly mysql entities relationships bank counsel

Soft skill: enhanced entity relationship (eer)Er diagram vs eer diagram – ermodelexample.com Eer diagram database figure shows has problem show may questions been solved text answers transcribed usedDiagram er entity relationship eer entities vs bank banking system mobile customers correct erd database accounts questions ermodelexample stack relational.

What is the difference between an er and an eer diagram in databases imagesEer diagram examples Diagram er eer examples club sports edit template system management excel college regarding ermodelexample entity.

EER Diagram
EER Diagram
Eer Diagram Examples | ERModelExample.com
Eer Diagram Examples | ERModelExample.com
Soft Skill: Enhanced Entity Relationship (EER)
Soft Skill: Enhanced Entity Relationship (EER)
The ER diagram shows the attributes of each table, in conjunction with
The ER diagram shows the attributes of each table, in conjunction with
The Complete EER diagram | Download Scientific Diagram
The Complete EER diagram | Download Scientific Diagram
Er Diagram And Eer Diagram Kiblajohnny | My XXX Hot Girl
Er Diagram And Eer Diagram Kiblajohnny | My XXX Hot Girl
Er Diagram Vs Eer Diagram – ERModelExample.com
Er Diagram Vs Eer Diagram – ERModelExample.com
EER-Model of the Bank Account Management System (a) Figure 9) for
EER-Model of the Bank Account Management System (a) Figure 9) for

YOU MIGHT ALSO LIKE